Electro technische symbolen voor groepenkast
Moderator: Moderators
- Bjornski1976
- Berichten: 1224
- Lid geworden op: 01 feb 2013 14:10
- Locatie: Gorinchem
Electro technische symbolen voor groepenkast
Nu zo langzamerhand komt het einden inzicht van het uitbreiden van mijn schuur en werkplek en kunnen we weer aan de CNC hobby. Voordat het zover is wil ik nog wel mijn groepenkast netjes op tekening zetten. Ik kan hiervoor Autocad gebruiken maar voordat ik alle symbooltjes volgen de norm 5152 eerst ga tekenen hierbij de vraag of iemand die heeft en die met mij wil delen.
Ik hoor het graag
Ik hoor het graag
Kennis en wijsheid zijn relatief, gevormd door perceptie & invloed van anderen, Ik wens je veel wijsheid toe bij het toepassen van je kennis.
Re: Electro technische symbolen voor groepenkast
Ben niet thuis in Autocad, maar heeft dit geen symbolen lijst ?
-
DirkSchipper
- Berichten: 866
- Lid geworden op: 13 sep 2010 15:28
- Locatie: Utrecht
- Contacteer:
Re: Electro technische symbolen voor groepenkast
Neen, autocad is als een papier met een potlood, daar kun je alles mee tekenen.
Dat soort bijdragen zijn nmi totaal overbodig, ik mag aannemen dat de vraagsteller de zoekmachineS op het www al ontdekt heeft.
Het kan wel eens handig zijn om een zoekterm aangereikt te krijgen, het zoeken naar zoektermen, soms, best vaak is dat de oplossing.
Er zijn uiteraard wel tekenprogramma's voor dit soort werk, die soms draaien op autocad.
Een naam die me te binnen schiet is stabicad.
En dan zou ik met die naam weer verder zoeken op alternativeto.net om te zien of er een klein, handig gratis :-) programmaatje is te vinden.
En, of op circuitsonline kijken.
( alhoewel daar ook vaak wordt verwezen naar een zoekmachine of er roept iemand dat het gevaarlijk is )
Laatst gewijzigd door keesfrees op 02 jun 2022 13:57, 1 keer totaal gewijzigd.
https://european-alternatives.eu/ https://appdwang.nl/
handig aanhalen (citeren, quoten) : https://cnczone.nl/viewtopic.php?f=37&t=12599
handig aanhalen (citeren, quoten) : https://cnczone.nl/viewtopic.php?f=37&t=12599
-
Kjelt
- Donateur
- Berichten: 6812
- Lid geworden op: 14 jun 2007 21:51
- Locatie: Eindhoven
- Been thanked: 1 time
Re: Electro technische symbolen voor groepenkast
Dat doet ie toch? Niet geklikt zekerkeesfrees schreef: 02 jun 2022 12:32 Dat soort bijdragen zijn nmi totaal overbodig, ik mag aannemen dat de vraagsteller de zoekmachineS op het www al ontdekt heeft.
Het kan wel eens handig zijn om een zoekterm aangereikt te krijgen, het zoeken naar zoektermen, soms, best vaak is dat de oplossing.
Re: Electro technische symbolen voor groepenkast
Nouh . . .
Zeker niet inderdaad, wel gekeken naar de inhoud vd link.
De 2e zin zette ik er later bij om mijn eerste zin iets te nuanceren, en dan krijg je dit . .
Laten we terug gaan naar de eigenlijke vraag, ik ben ook wel benieuwd naar een eenvoudig schema tekenprogrammaatje hier voor.
https://european-alternatives.eu/ https://appdwang.nl/
handig aanhalen (citeren, quoten) : https://cnczone.nl/viewtopic.php?f=37&t=12599
handig aanhalen (citeren, quoten) : https://cnczone.nl/viewtopic.php?f=37&t=12599
Re: Electro technische symbolen voor groepenkast
Aha :
https://alternativeto.net/software/autocad-electrical/
Wie gaat ze "even" testen, dan zie ik er graag van.
Maar, voor mij blijft er maar 1 over :
https://alternativeto.net/software/auto ... form=linux
https://qelectrotech.org/
Ziet er hoopvol uit.
( maar nu ga ik eerst weer eens wat doen )
https://alternativeto.net/software/autocad-electrical/
Wie gaat ze "even" testen, dan zie ik er graag van.
Maar, voor mij blijft er maar 1 over :
https://alternativeto.net/software/auto ... form=linux
https://qelectrotech.org/
Ziet er hoopvol uit.
( maar nu ga ik eerst weer eens wat doen )
https://european-alternatives.eu/ https://appdwang.nl/
handig aanhalen (citeren, quoten) : https://cnczone.nl/viewtopic.php?f=37&t=12599
handig aanhalen (citeren, quoten) : https://cnczone.nl/viewtopic.php?f=37&t=12599
Re: Electro technische symbolen voor groepenkast
Ik maak zelf graag gebruik van KiCad. dat is weliswaar bedoeld voor de elektronici onder ons, maar ook voor elektrotechnische tekeningen heel bruikbaar. Wel moet je vaak zelf een nieuw "component" aanmaken voor het beste resultaat...
Re: Electro technische symbolen voor groepenkast
Ja, nu je het schrijft, dat heb ik hier op mijn computer staan, ik keek er nog weer eens naar, ziet er goed uit.
https://en.wikipedia.org/wiki/KiCad
Begonnen in '92.
O ! en er zijn er al zo veel :-)Jam schreef: 02 jun 2022 14:21 Wel moet je vaak zelf een nieuw "component" aanmaken voor het beste resultaat...
Als je een voorbeeld bestandje kan delen dan zou dat wel leuk zijn.
https://european-alternatives.eu/ https://appdwang.nl/
handig aanhalen (citeren, quoten) : https://cnczone.nl/viewtopic.php?f=37&t=12599
handig aanhalen (citeren, quoten) : https://cnczone.nl/viewtopic.php?f=37&t=12599
Re: Electro technische symbolen voor groepenkast
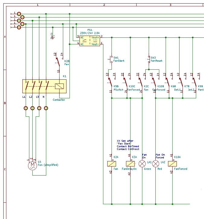
Helaas, ik ben niet vrij om mijn werk te delen, dus hier een snippertje...

Ik teken overigens niet de onderdelen opnieuw maar zoek in de library naar 'iets' wat veel lijkt op wat ik wil en pas dat aan voor mijn toepassing. Tenslotte zul je van een bedradingsschema niet snel een PCB willen maken, dus als het plaatje past dan ben ik al snel tevreden

Ik teken overigens niet de onderdelen opnieuw maar zoek in de library naar 'iets' wat veel lijkt op wat ik wil en pas dat aan voor mijn toepassing. Tenslotte zul je van een bedradingsschema niet snel een PCB willen maken, dus als het plaatje past dan ben ik al snel tevreden
Re: Electro technische symbolen voor groepenkast
Mooi, maar ik was benieuwd naar een voorbeeld bestandje wat ik kan laden in KiCad om te zien hoe dat werkt.
Er komt niets mee met het programma zo te zien en ik heb nog niet gezocht op het www.
Maar, heeft geen prioriteit bij mij.
EN ik vraag me af of er een eenvoudig programmaatje te vinden is speciaal voor dit soort toepassingen.
Er komt niets mee met het programma zo te zien en ik heb nog niet gezocht op het www.
Maar, heeft geen prioriteit bij mij.
EN ik vraag me af of er een eenvoudig programmaatje te vinden is speciaal voor dit soort toepassingen.
https://european-alternatives.eu/ https://appdwang.nl/
handig aanhalen (citeren, quoten) : https://cnczone.nl/viewtopic.php?f=37&t=12599
handig aanhalen (citeren, quoten) : https://cnczone.nl/viewtopic.php?f=37&t=12599
- Bjornski1976
- Berichten: 1224
- Lid geworden op: 01 feb 2013 14:10
- Locatie: Gorinchem
Re: Electro technische symbolen voor groepenkast
Heren, ter info.
Ben uiteindelijk bij ABB uitgekomen waar er een configuratie staat waar de groepenkast simpel mee kan worden samen gesteld. Hiervan kan een schema gegenereerd worden zonder al te veel moeilijk gedoe.
Voor degene die kunnen goochelen, en maar of niet te moeilijk willen doen, zoals ik. Zie onderstaande link.
https://www.abbconnect.nl/hafonormapp/n ... IEQAvD_BwE
Ben uiteindelijk bij ABB uitgekomen waar er een configuratie staat waar de groepenkast simpel mee kan worden samen gesteld. Hiervan kan een schema gegenereerd worden zonder al te veel moeilijk gedoe.
Voor degene die kunnen goochelen, en maar of niet te moeilijk willen doen, zoals ik. Zie onderstaande link.
https://www.abbconnect.nl/hafonormapp/n ... IEQAvD_BwE
Kennis en wijsheid zijn relatief, gevormd door perceptie & invloed van anderen, Ik wens je veel wijsheid toe bij het toepassen van je kennis.

